異議案中識別性之事實狀態基準時點,應以系爭商標核准註冊審定時為準
- Ching-I Lu呂靜怡律師

- 2024年6月7日
- 讀畢需時 5 分鐘
【問題意識】
以系爭商標無識別性為由之異議案中,被異議人所提系爭商標註冊日後的使用證據,可否作為系爭商標已取得後天識別性的證據?
【事實經過要旨】
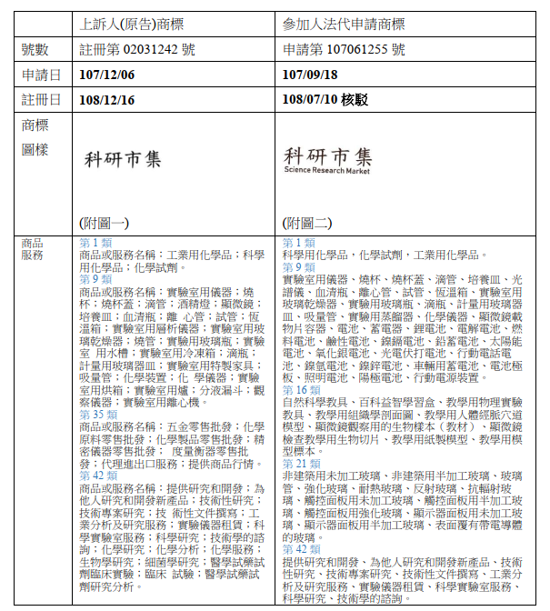
一、上訴人甲公司前以「科研市集」指定使用於商標法施行細則第19條第1、9、35及42類之商品及服務申請註冊(附圖一),經智慧局依照商標法第29條第二項規定核准註冊(即具有後天識別性),列為註冊第02031242號商標(下稱系爭商標)。參加人於109年3月11日以系爭商標之註冊有違商標法第29條第1項第1款、第3款及第30條第1項第4款、第10款規定,對之提出異議。經智慧局審查,認為系爭商標註冊並未違反上開規定,以110年3月31日中台異字第G01090151號商標異議審定書為異議不成立之處分(下稱原處分)。參加人就原處分認為系爭商標具後天識別性未違反商標法第29條第1項第1款、第3款規定不服,提起訴願,經被上訴人認有違反商標法第29條第1項第1款規定且未取得後天識別性,而以110年9月10日經訴字第11006305480號訴願決定書予以撤銷原處分,由智慧局於4個月內另為適法之處分決定,上訴人不服,提起行政訴訟,訴請撤銷訴願決定。經原審判決駁回,提起本件上訴。
二、另依智慧財產及商業法院 111 年度民商上字第 17 號民事判決,上訴人(甲公司)在109年對乙公司等提起民事訴訟,主張伊為註冊第02031241號、第02031242商標(下稱系爭商標)商標權人,於民國106年2月2日成立線上商城,同年11月24日成立「科研市集」Facebook粉絲專頁,並於107年1月22日正式使用「科研市集」作為線上商城名稱,伊努力經營使「科研市集」成為著名商標、著名表徵。詎乙公司明知系爭商標為著名之註冊商標及表徵,卻以之作為其公司名稱之特取部分;又乙公司及銳隆公司以「科研市集有限公司」之名稱成立Facebook粉絲團,並於線上商城左上角標示「科研市集有限公司」字樣,於同一服務,使用近似於系爭商標之商標;另銳隆公司於同一服務,使用近似於系爭商標之商標,均有致相關消費者混淆誤認之虞,且有攀附商譽、榨取伊努力成果而構成顯失公平之市場競爭行為,有違反商標法第68條第3款、公平交易法第22條第1項第2款、第25條規定。
三、乙公司之法定代理人前曾於107年9月18日申請第107061255號「科研市集SCIENCE RESEARCH MARKET」商標(附圖二),然未提出申復,經智慧局於108年07月10日以(108)智商20821字第10880398890號處分書予以核駁,理由為該商標依一般社會通念,對於消費者之寓目印象而言,僅為所指定商品之用途、產製場所或服務相關特性之說明,並不足以使相關消費者認識其為指示及區別來源的標識,並得藉以與他人之商品或服務相區別,為不具識別性之標識,違反商標法第29條第一項第一款規定。
【決重點摘錄】
商標異議制度係透過公眾審查,在短期間內 (註冊公告後3個月)藉由異議程序確認商標註冊的合法性,提高商標權的可信度,參酌商標法第60條規定:「評定案件經評定成立者,應撤銷其註冊。但不得註冊之情形已不存在者,經斟酌公益及當事人利益之衡平,得為不成立之評定。」其立法理由明載:「……三、原條文但書係情況決定之規定,著重於公私利益之平衡,主要在於考量商標註冊時之違法情形,於評定時,因既存之客觀事實促使構成違法事由不存在者,得為不成立之評決。……四、另商標異議案件,須於商標註冊公告日起3個月內為之,其短期間內公益與私益變動較為輕微,故無適用本條但書規定之必要,併予說明。」而排除商標異議案件適用商標法第60條但書規定。足見商標若不具先天識別性,且於註冊審定時之使用證據未能證明已取得後天識別性,商標專責機關自不應准許其註冊。若該商標經核准註冊後,第三人於註冊公告3個月內以該商標欠缺識別性為由提起異議,縱欠缺識別性之情形已不存在,商標專責機關亦不得為異議不成立之審定。準此,若認在行政訴訟中,行政法院得審酌商標核准註冊審定後才取得後天識別性之事實狀態而認定異議不成立,無疑與商標異議制度在迅速修正註冊瑕疵、強化商標註冊公信力的功能有違,亦與商標法排除異議制度適用商標法第60條但書之立法目的不符。因此,應認行政法院於商標異議案中就商標是否欠缺識別性之認定,其事實狀態基準時,應以系爭商標核准註冊審定時,而非異議審定時,亦非事實審法院言詞辯論終結時。
【解析 / 呂靜怡律師】
一、說明性的商標,不具先天識別性,本不能註冊,然若申請人能證明商標業經大量使用取得後天識別性,則可依照商標法第29條第二項規定准予註冊。
二、本案原本乙公司法代較早針對「科研市集SCIENCE RESEARCH MARKET」商標提出註冊申請,但因智慧局認為該商標不具識別性,予以先行核駁,乙公司並未提出申復,故最後商標遭核駁。嗣後甲公司申請的「科研市集」商標審查時,審查員認為甲公司已經取得後天識別性,故准予該商標的註冊。註冊後,甲公司並對乙公司提出商標侵權訴訟,排除乙公司使用「科研市集」商標。
三、申請商標若是因識別性問題遭到核駁,許多申請人往往會以為既然申請商標因為識別性問題未獲註冊,表示大家都可以使用,便放心使用,殊不知,若有其他後案申請人能證明已經取得後天識別性,則後案申請人仍可取得商標註冊,先申請人則可能成為被排除侵害的對象。當然此處是否有善意先使用的問題,須依照具體事實另外討論。
四、因此,如果先申請人確實已有在市場上使用商標,遇到智慧局以無識別性為由先行核駁時,仍建議嘗試提出申復證明具有後天識別性以取得註冊,以免影響權益。先入為主的以為既經無識別性核駁,就是大家都一直可以使用的觀念,不盡正確。
五、至於異議案的識別性事實狀態基準時點,本案最高行政法院明揭,就是在「系爭商標核准註冊審定時」。在行政爭訟過程中,被異議的商標權人往往會提出許多使用證據,來證明商標確實已經取得後天識別性,則哪些證據可以採納,哪些不可以採納,其判斷基準,依照本件最高行政法院見解,就是只有在核准註冊審定前使用的證據才可以做為系爭商標是否具有後天識別性的基礎。被異議人蒐集證據的方向,必須正確,才能確保自己的商標權。


留言